中国科学院
深圳市人民政府
⾹港中文大学
常用系统
人才招聘
联系我们
首页
机构概览
科学研究与支撑
国际合作
教育培养
EN
常用系统
人才招聘
联系我们
EN
机构概览
机构简介
院长寄语
现任领导
历任领导
统计数据
研究机构
研究队伍
通知公告
研究机构
先进集成技术研究所
生物医学与健康工程研究所
先进计算与数字工程研究所
生物医药与技术研究所
脑认知与脑疾病研究所
合成生物学研究所
先进材料科学与工程研究所
碳中和技术研究所
科学仪器所(筹)
研究队伍
人才概况
人才介绍
人才招聘
人才动态
管理服务
综合处
科研管理处
创新融合处
人力资源处
财务资产处
合作转化处
教育处
党群工作处
监督审计处
支撑平台处
产业发展中心
科学研究与支撑
科研进展
IBT融合
科研诚信与伦理委员会
实验动物管理
分析测试中心
实验室建设与管理
生物安全管理
SIAT新闻网
要闻播报
科研进展
综合新闻
合作交流
学术活动
媒体报道
档案频道
刊物与文化
科学普及
先进视界
教育培养
教育概况
招生信息
学位培养
学生工作
学生就业
博士后
教育动态
研学生活
学生活动
先进榜YOUNG
体育与健康
讲座信息
国际合作
交流动态
国合项目
出国境事务
来华指引
下载中心
成果转化
转移转化
控股企业
成果超市
合作交流
党建与文化
党建工作
群团工作
深入贯彻中央八项规定精神学习教育
科学家精神教育基地
我为群众办实事
创新平台
国家高性能医疗器械创新中心
国家生物制造产业创新中心
深港脑科学创新研究院
深圳合成生物学创新研究院
深圳先进电子材料国际创新研究院
深圳脑解析与脑模拟重大科技基础设施
深圳合成生物研究重大科技基础设施
生物安全三级实验室
中欧创新医药与健康研究中心
SIAT新闻网
当前位置:
首页
SIAT新闻网
科研进展
要闻播报
科研进展
综合新闻
合作交流
学术活动
媒体报道
档案频道
刊物与文化
科学普及
先进视界
科研进展
05-04
2023
ACS Catalysis|鼠李糖脂生物合成新机制:酶晶体结构表征与高通量质谱筛选
研究团队依托深圳合成生物研究重大科技基础设施,首次解析了RhlA的蛋白质晶体结构,意外的发现游离3-羟基脂肪酸可以作为RL生物合成过程的中间体,证实了RhlA具有双重硫酸酯酶和酰基转移酶活性。通过结合半理性设计与高通量质谱筛选,团队获得了底物选择性显著改变的RhlA突变体,这一研究...
4月13日,中国科学院深圳先进技术研究院司同课题组在国际学术期刊ACS Catalysis在线发表研究论文“RhlA Exhibits Dual Thioesterase and Acyltransferase Activities during Rhamnolipid Biosynthesis”。鼠李糖脂(Rhamnolipid,RL)是一种最具应用潜力的生物表面活性剂。RhlA酶是影响RL...
04-26
2023
ACS Catalysis|鼠李糖脂生物合成新机制:酶晶体结构表征与高通量质谱筛选
4月13日,中国科学院深圳先进技术研究院司同课题组在国际学术期刊ACS Catalysis在线发表研究论文“RhlA Exhibits Dual Thioesterase and Acyltransferase Activities during Rhamnolipid Biosynthesis”。鼠李糖脂(Rhamnolipid,RL)是一种最具应用潜力的生物表面活性剂。RhlA酶是影响RL...
04-26
2023
深圳先进院揭示辅助运动区在眼睑痉挛大脑结构改变中的驱动作用
该研究成果不仅挑战了既往认为BSP主要源于基底节损害这一传统观点,还为BSP作为一种脑网络连接障碍疾病的观点提供了新的有效证据。
近日,中国科学院深圳先进技术研究院医工所医学人工智能研究中心的胡庆茂团队揭示了辅助运动区(supplementary motor area,SMA)可能是眼睑痉挛(BSP)早期的病理性损害区域,其作为灰质体积改变的“驱动核心”,使BSP灰质体积的增加随着病程的延长逐步扩展至皮层-基底节-脑干运动通路和...
04-23
2023
深圳先进院王磊团队在人体传感数据拓扑分析领域取得系列研究进展
深圳先进院微创中心王磊研究员团队针对人体传感数据小样本、强干扰及高度个性化的特点,基于计算拓扑学的理论框架,提出了具有高阶、自组织特性描述能力的传感特征分析方法,并在多种典型人体传感信号与应用中完成了概念及方法验证。相关研究成果近期陆续发表在IEEE Transactions on Inst...
深圳先进院微创中心王磊研究员团队针对人体传感数据小样本、强干扰及高度个性化的特点,基于计算拓扑学的理论框架,提出了具有高阶、自组织特性描述能力的传感特征分析方法,并在多种典型人体传感信号与应用中完成了概念及方法验证。相关研究成果近期陆续发表在IEEE Transactions on In...
04-21
2023
Cell Reports Physical Science | 面向机器人通用应用的超可调双稳态结构研究
该工作所展示的双稳态结构具有优越的可调特性与广泛的应用潜力,可以拓展双稳态结构设计的前沿,并为机器人、生物医学工程、建筑和动态艺术等领域的未来设计开辟新的道路。
近日,中科院深圳先进技术研究院生物医学与健康工程研究所微创中心李英田副研究员课题组,与北京大学、北京航空航天大学、新加坡国立大学和瑞士洛桑联邦理工学院,在Cell子刊Cell Reports Physical Science上合作发表了题为“Ultra-tunable bistable structures for universal robotic ap...
04-21
2023
Neuron丨深圳先进院杨帆团队首次揭示大脑调控甲状旁腺素分泌干预骨代谢的机制
文章详细描述了小鼠的中枢神经系统穹窿下器官感受外周甲状旁腺激素,并通过下丘脑室旁核以及交感神经反馈调节外周PTH变化进而干预骨代谢的机制。
4月20日,中国科学院深圳先进技术研究院脑认知及脑疾病研究所杨帆团队在神经科学著名刊物Neuron杂志在线发表了题为“Bidirectional Control of Parathyroid Hormone and Bone Mass by Subfornical Organ (大脑穹窿下器官双向调节甲状旁腺素分泌及骨量)”的研究论文,详细描述了小鼠的中枢...
04-20
2023
ACS Synthetic Biology |蛋白质15位点高阶互作实验测量与AI预测
文章针对单位点和多位点组合饱和突变文库开展深度突变扫描,描绘了CreiLOV氨基酸突变效应和上位效应,筛选到得到性能显著提升的CreiLOV突变体。
4月17日,中国科学院深圳先进技术研究院司同课题组在国际学术期刊ACS Synthetic Biology发表研究论文“Deep Mutational Scanning of an Oxygen-Independent Fluorescent Protein CreiLOV for Comprehensive Profiling of Mutational and Epistatic Effects”。非氧依赖荧光蛋白CreiLOV...
04-20
2023
Cell Host & Microbe | 噬菌体培养组解析肠道“暗物质”
该工作首次建立了大规模肠道主要共生细菌噬菌体培养组技术,利用噬菌体培养物解析了肠道细菌和噬菌体长期共存的机制,并展示了这些噬菌体在肠道菌群调控中的应用潜力。
北京时间4月12日,中国科学院深圳先进技术研究院合成生物学研究所马迎飞课题组与戴磊课题组合作在Cell Host & Microbe发表题为“Large-scale phage cultivation for commensal human gut bacteria”的最新研究成果,该工作首次建立了大规模肠道主要共生细菌噬菌体培养组技术,利用噬菌体...
04-13
2023
GigaScience | 深圳先进院开发多模态融合方法划分质谱成像数据感兴趣区域
该工作成功开发了一种多模态融合验证的空间分割新方法,可以准确可靠地确定质谱成像数据的感兴趣区域(regions-of-interest,ROIs)。
近日,中国科学院深圳先进技术研究院医工所传感中心罗茜研究员在生物数据科学领域国际知名期刊GigaScience杂志上发表了题为“Delineating Regions-of-interest for Mass Spectrometry Imaging by Multimodally Corroborated Spatial Segmentation”的文章。该工作成功开发了一种多模态融...
04-10
2023
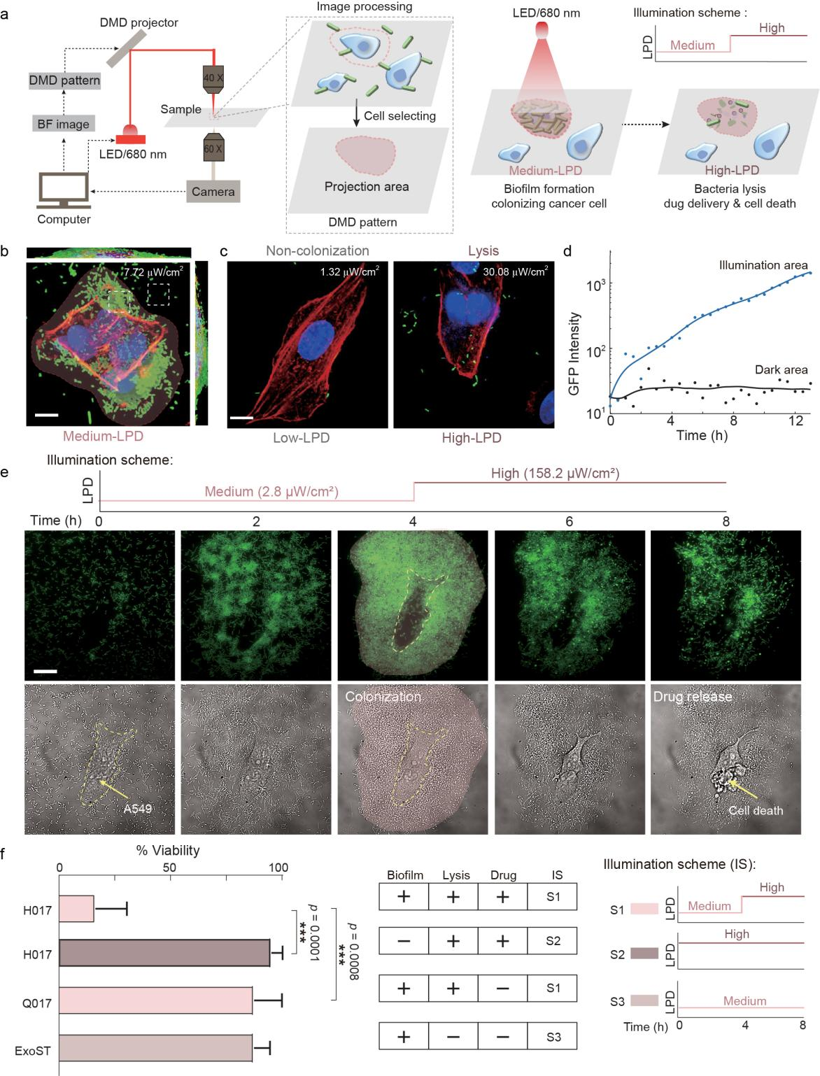
National Science Review | 利用近红外光编程细菌全局表型强化实体瘤治疗效果
过合成生物学的设计,研究人员成功地将铜绿假单胞菌菌株改造成为具有实体瘤治疗功效的工程菌。
近年来,合成生物学的快速发展为肿瘤细菌疗法的深度优化带来新的契机。基于合成生物学手段,科学家们能够利用基因工程改造的微生物或细胞而非传统的化学小分子或生物制剂,作为新型疾病治疗方法的开发基础。人工设计的携带有合成基因线路的微生物或细胞能够响应疾病标志物或者外界信号,...
31
32
33
34
35
更多
TOP