JACS | 深圳先进院构建光催化剂-人工微生物群落杂合体驱动固碳高值化学品生物合成
自然界中,植物靠光合作用,把二氧化碳和水转化成糖类等长链分子,支撑起地球生态系统的能量循环。我们如果能解析、模拟并重构这个过程,不仅能解决人类可持续能源的难题,还将成为太空移民等未来探索的关键技术。在当前“双碳”目标持续推进的背景下,如何高效地把太阳能转化为化学能,实现二氧化碳向高附加值化学品的定向转化,已成为人工光合作用与绿色制造领域的前沿科学挑战。
当前,材料-生物耦合催化的生物光催化杂合体系凭借其融合无机材料高效光能捕获转化能力与生物体系高选择性合成复杂产物的优势,成为新一代人工光合技术的重要发展方向。然而,现有体系仍面临两大瓶颈:其一,依赖半胱氨酸、甘油、三乙醇胺、抗坏血酸等牺牲性空穴清除剂,既增加成本又导致产物纯化复杂化;其二,受限于非生物C-C偶联的动力学障碍及非模式自养底盘遗传工具匮乏,多数体系仅能合成C1-C2产物难以突破多碳(C3+)分子合成瓶颈。简言之,以CO₂和H₂O为原料光驱动合成长链化学品,仍是该领域的一大挑战。
针对此挑战,研究团队创新提出“分工协作”新范式——将还原力产生、CO₂固定与碳链延长分别交由不同功能模块完成。基于这一思路,中国科学院深圳先进技术研究院定量合成生物学全国重点实验室/合成生物学研究所钟超课题组、高翔课题组联合上海科技大学马贵军课题组,于近日在《美国化学会志》(Journal of the American Chemical Society)发表题为《Light-Driven C4 Biosynthesis from CO2 and H2O via Engineered Photocatalyst–Microbial Consortia》的论文。该研究构建了全解水光催化剂与工程微生物群落的杂合体系,实现了以CO₂和H₂O为唯一底物光驱动合成丁二酸,为可持续太阳能驱动的多碳产物合成建立了新平台,拓展了活体功能材料在可持续能源领域的研究边界。
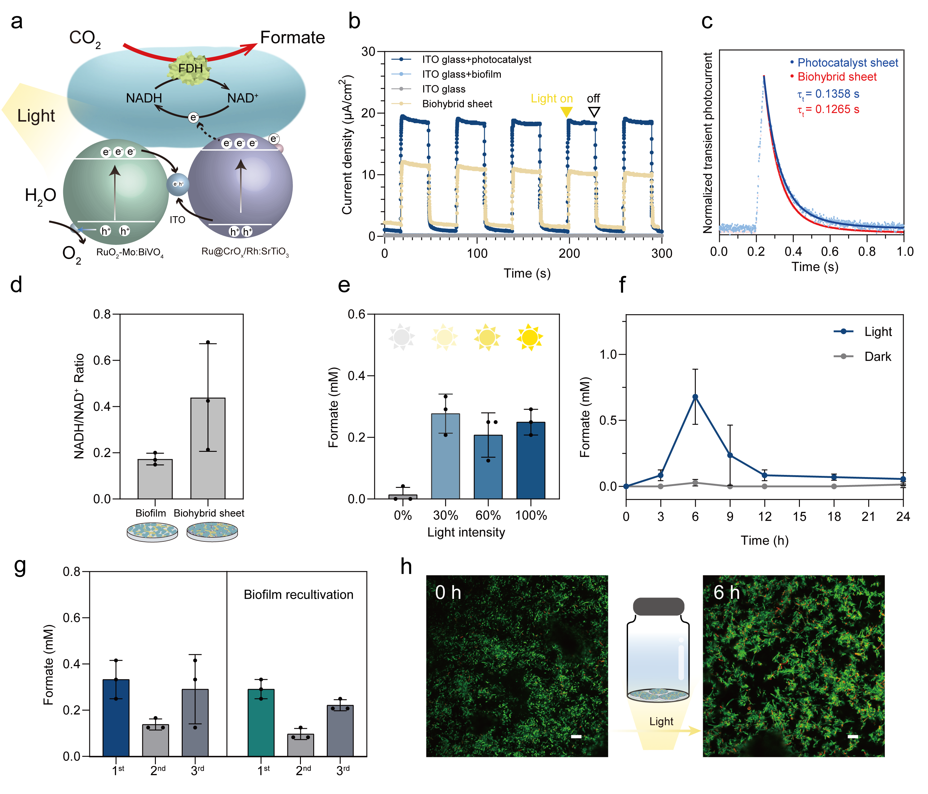
研究团队首先构建了Z-scheme光催化平台:RuO₂-Mo:BiVO₄负责水氧化(模拟天然光系统II功能),Ru@CrOx-Rh:SrTiO₃负责光电子生成与还原(模拟天然光系统I功能),ITO作为电子传输媒介提升电荷分离效率。开尔文探针力显微镜(KPFM)表征显示,光催化剂间形成230毫伏表面光电压差(ΔSPV),证实了高效电荷分离特性。该体系无需牺牲剂即可驱动水氧化与电子转移,为生物催化提供持续还原力。
进一步,团队改造大肠杆菌生物被膜实现双功能:其一,通过共形贴附使生物被膜在光催化剂表面形成均匀致密涂层;其二,在胞内表达甲酸脱氢酶(FDH)赋予CO₂固定能力,利用光生电子驱动CO₂还原生成甲酸。由此构建的光催化剂-生物被膜复合体系,模拟了天然光合作用的光能转化路径——光生电子高效传递至工程菌细胞内驱动甲酸合成,空穴则被水氧化消耗,形成无牺牲剂的完整光驱动反应循环。电化学测试表明,该杂化体系光照下瞬态光电流显著优于对照体系;电荷动力学分析显示,生物膜引入后电子传输时间缩短,细胞内NADH/NAD⁺水平提升2.5倍,验证了光电子成功参与代谢反应。
在CO₂转化性能方面,模拟太阳光照射6小时可生成0.68 mM甲酸;450 nm单色光下表观量子效率为0.148%。大肠杆菌是异养微生物,提供营养物质能够显著增强其代谢活性。添加糖蜜副产物作为辅助碳源后,甲酸产量提升至1.30 mM(增幅1.9倍),展现了工业废弃物资源化利用的潜力。此外,该生物被膜的环境耐受性优异,反应6小时后细胞活性仍保持95%,且复合涂层可循环使用,经4次循环后仍保持64.2%的初始活性。
为模拟天然光合作用的长链合成能力,实现碳链延长,研究团队构建了人工微生物群落:选择需钠弧菌(Vibrio natriegens)作为底盘,通过基因敲除耦联丝氨酸循环与三羧酸循环,强化甲酸耐受能力;经5轮适应性实验室进化(adaptive laboratory evolution,ALE)后,通过四氢叶酸(THF)循环增强甲酸同化能力,使该菌株最终获得利用甲酸盐合成丁二酸的能力。适应性进化的需钠弧菌消耗甲酸的速度更快,12小时内产生了浓度为33 mg/L的琥珀酸,而野生型菌株则无法实现。
鉴于两种菌株均为革兰氏阴性菌,且培养条件兼容,因此这两株工程改造的菌株可以用于构建人工微生物群落:工程大肠杆菌生物被膜合成甲酸,适应性进化的需钠弧菌利用甲酸合成丁二酸,实现从二氧化碳到丁二酸的级联生物催化生产。该复合体系6小时丁二酸产量达0.068 mM,450 nm下表观量子产率为0.154%。¹³C标记实验证实丁二酸中20.01%的碳源自CO₂,证实了无机二氧化碳碳源到多碳产物的转化。再者,光催化24小时后,两种微生物仍存活,需钠弧菌存活率较单独培养提升11%,验证了共生系统通过甲酸盐供给维持微生物活性的能力。
本研究通过合成生物学改造、人工微生物群落设计与光催化剂合成的交叉创新,首次实现了以CO₂和H₂O为原料光驱动合成C4长链分子丁二酸,为绿色化学品合成开辟了新路径,拓展了活体功能材料的研究前沿,推动了可持续发展进程。然而,体系仍面临挑战:异养微生物群落的代谢活性维持需进一步优化,光能转化效率需通过界面设计继续提升。本成果揭示了人工光合作用的新机制,为实现“双碳”目标提供了创新技术方案。
本研究由中国科学院深圳先进技术研究院定量合成生物学全国重点实验室/合成生物学研究所钟超研究员、王新宇副研究员、高翔研究员与上海科技大学马贵军教授共同通讯完成。深圳先进院王新宇全面主导整体项目设计与团队协调,指导团队成员进行实验。科研助理徐海译(现德国开姆尼茨工业大学博士生)与助理研究员张继聪为共同第一作者,深圳先进院为第一完成单位。研究获国家重点研发计划(应急项目)、国家自然科学基金、深圳市材料合成生物学重点实验室、深圳市自然科学基金重点项目以及深圳合成生物学创新研究院等资助。

文章上线截图

图1.光催化剂-微生物群落生物复合体系实现光驱二氧化碳固定生成琥珀酸
(a)天然光合作用;(b)人工生物复合体系

图2.光催化剂-生物被膜生物杂合体系的制备与结构表征

图3.生物杂合体系在二氧化碳转化为甲酸盐过程中的光催化性能

图4.光催化剂-人工微生物群落生物杂合体系生产丁二酸的光催化性能
附件下载: